升级款泵吸扬尘检测仪
YF-8801-PM奕帆科技泵吸款扬尘在线监测系统采用高精度激光传感器,恒温控制装置,可以不受环境中水分子的影响。该设备以气动流量泵作为动力,大颗粒粉尘不会附着到腔体内部,并且测量腔体采用直通式结构,长时间使用也不会造成灰尘堆积,数据一致性好。另外还带有自动除湿装置,消除雨雾影响,不会出现雨雾天粉尘值爆表的问题。可在app和云平台查看实时数据、历史数据、导出数据等,同时具备24小时连续监测、超标报警、数据存储功能产品已获得CCEP中国环境环保协会认证、CMA检测报告、CPA认证、计量校准报告证书。
-
商城
-
视频
-
24小时在线监测
采用高精度传感器、无需人工干预,数据准确稳定 -
CCEP环保认证
产品资质齐全,有CCEP环保协会认证、有计量院CMA检测报告 -
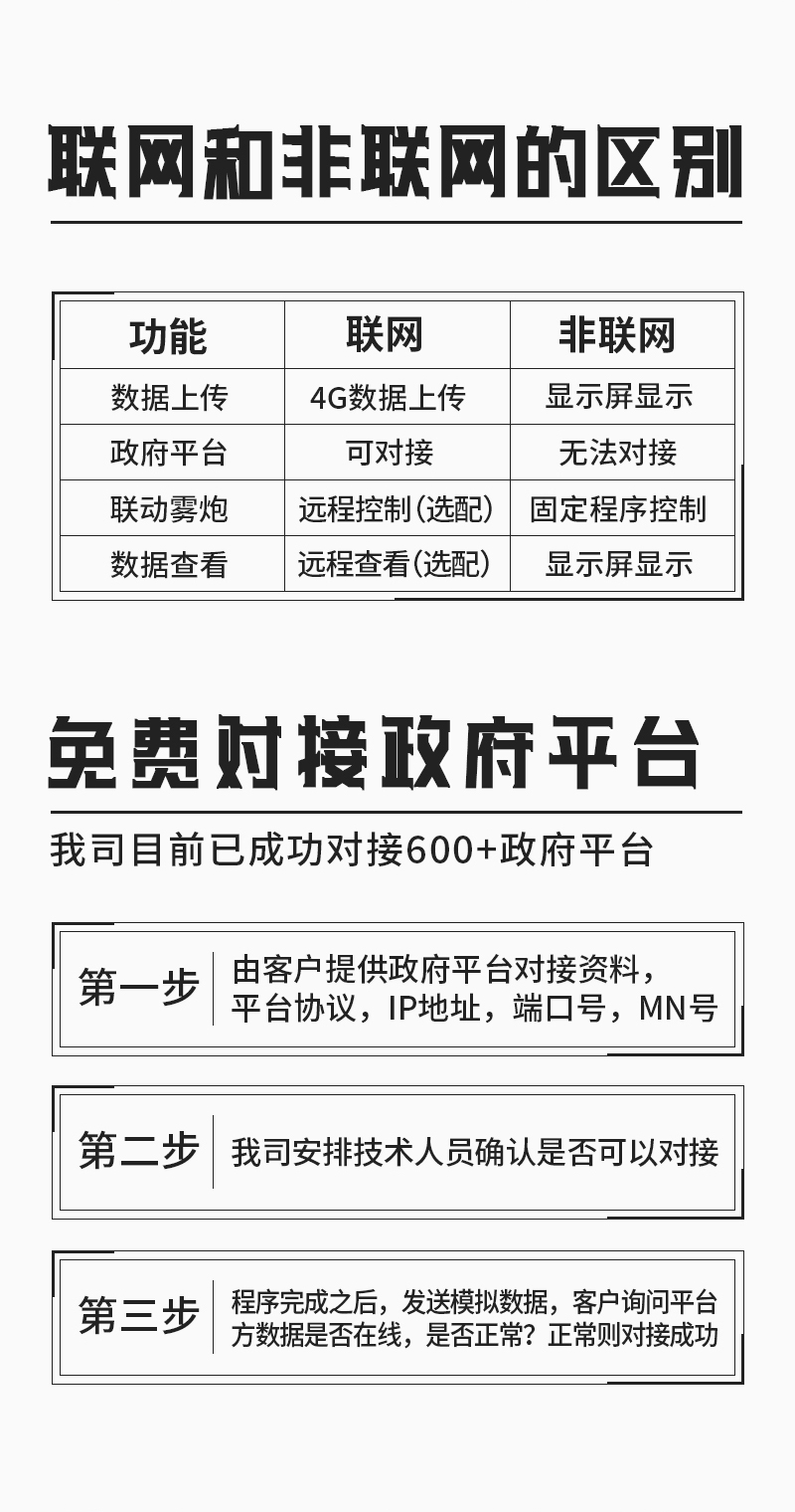
免费对接云平台
支持对接客户云平台、直接启用奕帆专属云平台,全程零费用 -
2500㎡ 源头工厂
2500㎡生产基地、12条生产线,出货更快、采购性价比更高



















